闽政通APP
为规范我市建筑垃圾清运管理秩序,加强建筑垃圾产生、收集、运输、处置全过程管控,依据《中华人民共和国固体废物污染环境防治法》《城市建筑垃圾管理规定》《泉州市建筑垃圾管理规定》要求,现将我市建筑垃圾清运企业及资源化利用企业名单予以公布。
单位或个人处置建筑垃圾应委托已取得相关审批手续的运输服务企业清运,施工单位不得将建筑垃圾交给个人或未取得相关审批手续的企业运输。运输车辆必须按规定运送至指定的处置场所。
泉州市建筑垃圾清运企业名录
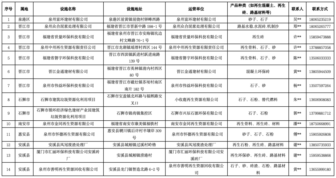
泉州市建筑垃圾资源化利用企业名录
扫一扫在手机上查看当前页面
泉州市人民政府门户网站注册和登录功能现由“福建省社会用户实名认证和授权平台”提供统一支持,用户在首次登录时,需注册账号方可使用。完成账号注册后,按页面提示登录系统即可。具体操作步骤如下:
(1)点击“注册”,跳转注册界面
(2)选择注册类别,填写相关信息,完成注册,跳转登录页面
(3)按需选择登录方式登录即可,若有系统使用相关问题,请致电:0595-28388566。
若有注册、登录问题,请致电0591-62623959,感谢您的理解与支持。