王燕(身份证号:500235*********338):
本机关于2026年03月17日对你未取得《网络预约出租汽车运输证》擅自从事网约车经营活动一案作出警告、罚款人民币叁仟圆整的行政处罚决定。
因你无法通过其它方式送达法律文书,现依法向你公告送达。请你自本公告发布之日起三十日内前往泉州市丰泽区东湖街800号信合大厦一楼泉州市交通运输综合执法支队违法处理中心领取《泉州市交通运输局行政处罚决定书》[案号:闽泉二交执(2025)罚字第677号],逾期则视为送达。
请你在收到上述《泉州市交通运输局行政处罚决定书》之日起15日内,通过“闽政通”APP,搜索进入“闽执法”便民服务,点击进入“罚款缴纳”模块,采取线上支付的方式缴纳罚款或持《泉州市交通运输局行政处罚决定书》到泉州市丰泽区东湖街800号信合大厦一楼泉州市交通运输综合执法支队违法处理中心缴纳罚款;逾期每日按罚款数额的3%加处罚款,加处的罚款由代收机构直接收缴。
如你不服上述行政处罚决定,你可在《泉州市交通运输局行政处罚决定书》送达之日起60日内向泉州市人民政府申请行政复议,或者在6个月内依法向泉州市丰泽区人民法院提起行政诉讼,但本行政处罚不停止执行。逾期不申请行政复议或者提起行政诉讼又不履行行政处罚决定的,本机关将依法申请人民法院强制执行。
特此公告!
联系人:伍建文、吴春霖
联系电话:0595-65306238
联系地址:泉州市丰泽区东湖街800号信合大厦一楼
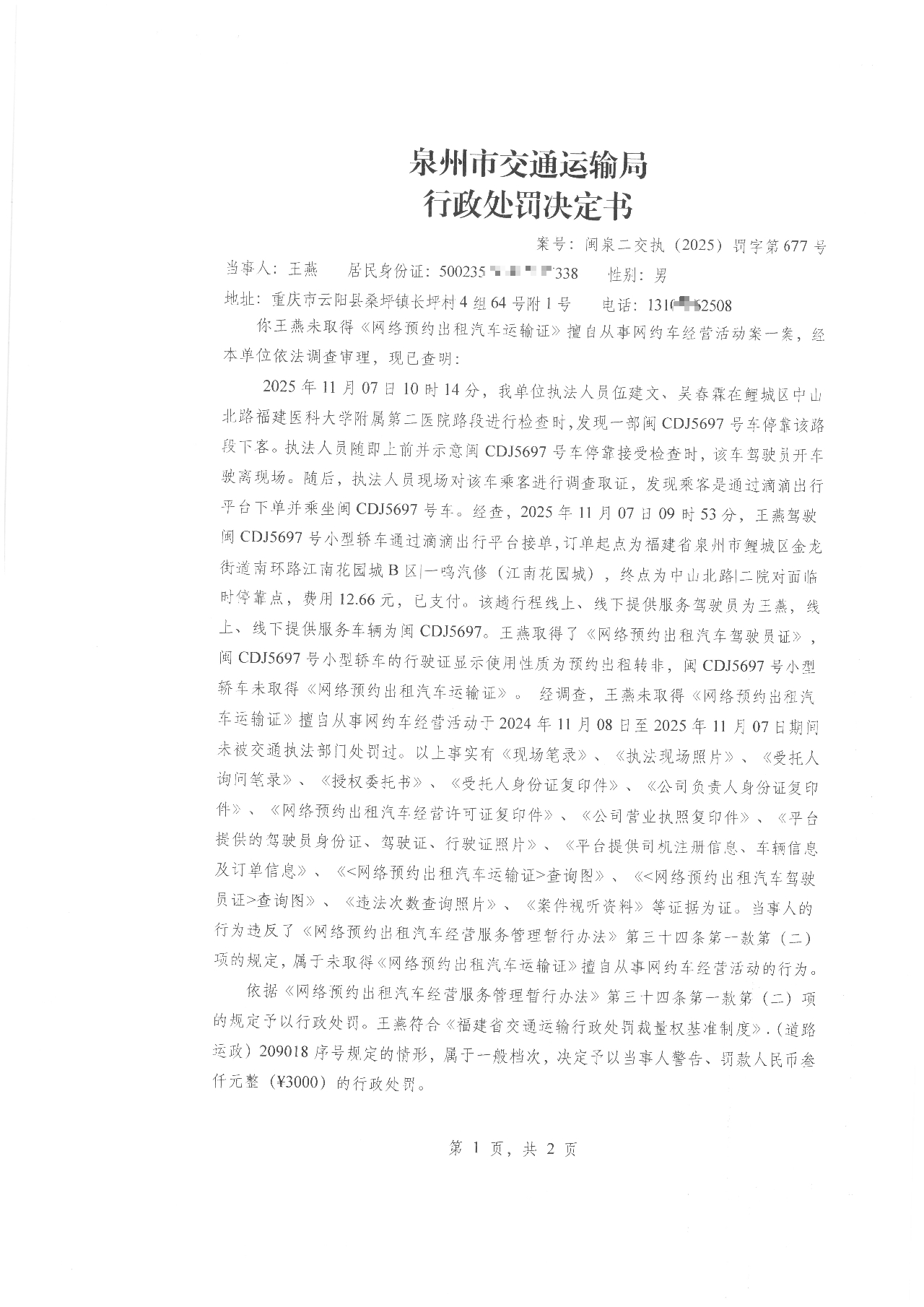
附件:《泉州市交通运输局行政处罚决定书》[案号:闽泉二交执(2025)罚字第677号]
泉州市交通运输局
2026年3月28日


扫一扫在手机上查看当前页面