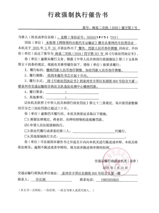
龙楷(身份证号:500241*********319):
本机关于2025年05月16日因你未取得《网络预约出租汽车运输证》擅自从事网约车经营活动依法向你送达了《行政处罚决定书》,案号: 闽泉二交执(2024)罚字第351号。本机关于2026年01月21日对你未取得《网络预约出租汽车运输证》擅自从事网约车经营活动一案作出催告,催告你依法履行闽泉二交执(2024)罚字第351号的处罚决定:罚款人民币叁仟元整,并催告你缴纳因未在法定期限内履行闽泉二交执(2024)罚字第351号的处罚决定产生的加处罚款人民币叁仟元整。
因你无法通过其它方式送达法律文书,现依法向你公告送达。请你自本公告发布之日起30日内前往泉州市丰泽区东湖街800号信合大厦一楼违法行为处理中心领取《行政强制执行催告书》(闽泉二交执(2026)催字第3号),逾期则视为送达。
请你在收到上述《行政强制执行催告书》之日起10日内,持《行政处罚决定书》(案号:闽泉二交执(2024)罚字第351号)到泉州市丰泽区东湖街800号信合大厦一楼违法行为处理中心履行标的。
如你对本机关的催告事项有异议,你可在《行政强制执行催告书》送达之日起5内向本机关申请陈述申辩。逾期未申请陈述申辩又不履行的,本机关将依法申请人民法院强制执行。
特此公告!
联系人:张臻锋 蔡佳任
联系电话:0595-65306235
联系地址:泉州市丰泽区东湖街800号信合大厦
附件:《行政强制执行催告书》(闽泉二交执(2026)催字第3号)
泉州市交通运输局
2026年1月27日

扫一扫在手机上查看当前页面